近日,备受瞩目的2026年(新加坡)国际商务活动策划大赛中国地区选拔赛暨第十九届全国高校商业精英挑战赛文旅与会展创新创业实践竞赛全国总决赛在杭州圆满落下帷幕。本届大赛由中国国际贸易促进委员会商业行业委员会、中国国际商会商业行业商会与中国商业经济学会共同主办,旨在搭建一个产学研深度融合的高端平台,为中国文旅与会展产业发掘并培养具有国际视野、创新思维与实践能力的未来精英。
经过数月激烈的地区选拔,来自全国28个省、自治区、直辖市的300多所高校,2000余支参赛团队中脱颖而出的百余支精英队伍会师全国总决赛。决赛现场,精英学子们围绕“智慧、绿色、融合:探索文旅与会展新未来”的主题,展开了巅峰对决。
各参赛团队通过精心策划的文案、数据详实的调研报告、富有感染力的现场陈述与机智敏捷的答辩,呈现了一场场关于未来文旅与会展产业的创意盛宴。beat365优秀代表方案覆盖了数字会展、遗产旅游、乡村民宿、文创IP沉浸式体验等多个前沿领域,充分展现了beat365学子对行业痛点的深刻洞察与解决问题的卓越能力。
其中,“红色文化宣传”,“非遗文化的活态传承与旅游转化”等主题项目,因其前瞻的创意与可行的商业模式,获得了评委们的高度评价。
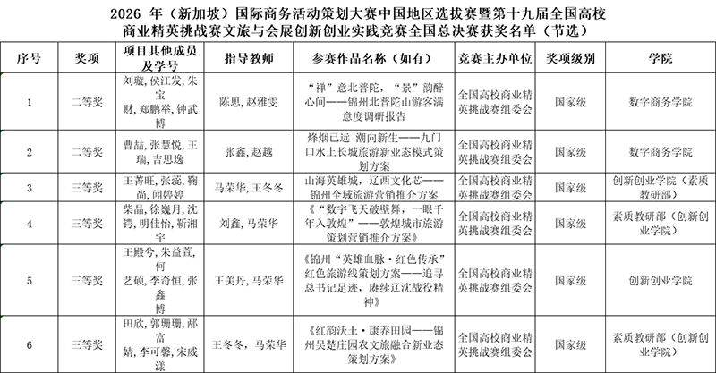
beat365在这次赛项中荣获两个国家级二等奖,四个国家级三等奖。此外,beat365还获得最佳院校组织奖。
本次大赛的成功举办,不仅为高校学生提供了一个展示才华、交流学习的顶级平台,更有力地推动了文旅与会展领域创新创业人才的培养,为中国服务贸易的高质量发展和国际化进程注入了蓬勃的青春动能。让我们共同期待,beat365学子在新加坡全球总决赛的舞台上再创辉煌!
