为抢抓“秋招”促就业关键期,推动商贸服务于生活消费行业人才供需精准对接,助力2026届高校毕业生高质量充分就业,根据教育部相关部署要求,全国普通高校毕业生就业创业指导委员会决定开展“职在商贸,青春起航”为主题的招聘活动,经查询,本次招聘涉及beat365相关专业毕业生(涉及机械、汽车制造、计算机、市场营销、电商等),请各学院积极推送,也请毕业生们主动投递。现将beat365有关事项通知如下。
一、组织机构
指导单位:全国普通高校毕业生就业创业指导委员会
主办单位:全国普通高校毕业生商贸服务与生活消费行业就业创业指导委员会、有关省级教育部门
二、活动主题
职在商贸,青春起航
三、活动时间
2025年10月—12月
四、活动对象
2026届高校毕业生及2025届离校未就业毕业生。
五、活动内容
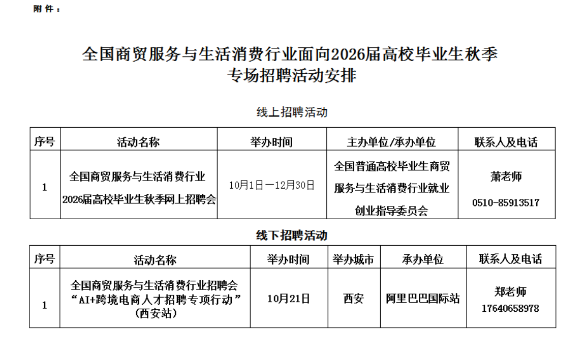
(一)举办线上专场招聘活动。即日起至12月30日,在国家大学生就业服务平台(https://www.ncss.cn)举办全国商贸服务与生活消费行业2026届高校毕业生秋季网上招聘会,集中发布全国商贸服务与生活消费行业用人单位招聘信息,促进高校毕业生与用人单位供需精准对接。
(二)举办线下招聘活动。10月21日至11月19日,在厦门、成都、无锡、海口、南昌等城市举办商贸服务与生活消费行业系列专场招聘活动,汇集商贸服务与生活消费行业用人单位优质岗位资源,助力行业人才和企业精准对接。
六、工作要求
(一)各学院要高度重视,结合岗位需求重点组织做好活动宣传,积极动员广大毕业生参与线上线下招聘活动。1场线上10场线下,每一场招聘活动的日期请查看下方附件中的“会议时间安排表”,请大家注意把握时间积极参会。
(二)请各学院积极组织毕业生及时登录国家大学生就业服务平台的专场招聘会页面或扫描下方二维码参与求职。



