各教学单位:
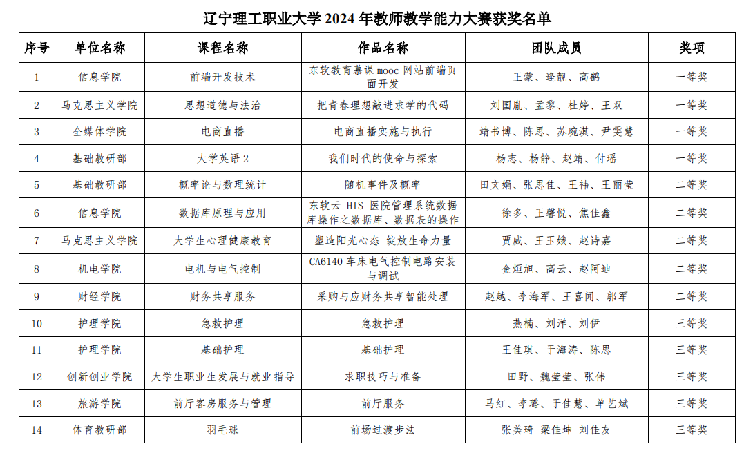
根据《beat365在线唯一官网关于举办2024年教师教学能力大赛暨2024年辽宁省教师教学能力大赛选拔赛的通知》(教函【2024】1号)文件要求,经院部初赛、材料评审、现场决赛,共评出一等奖4项、二等奖5项、三等奖5项。现将获奖名单予以公布,详见附件。
教师教学能力大赛旨在贯彻全国职教大会精神,落实国家、省职业教育改革实施方案,促进职业教育教师综合素质、专业化水平和创新能力全面提升。beat365将继续积极组织教师参加省赛,冲击国赛,坚持“以赛促教、以赛促学、以赛促建、以赛促改”的总体思路,探索教学建设的新途径。学校将在学校官网及雨课堂上开辟大赛优秀作品展播专栏,上传每届大赛一等奖作品供全校教师学习与交流。
附件:beat365在线唯一官网2024年教师教学能力大赛获奖名单
