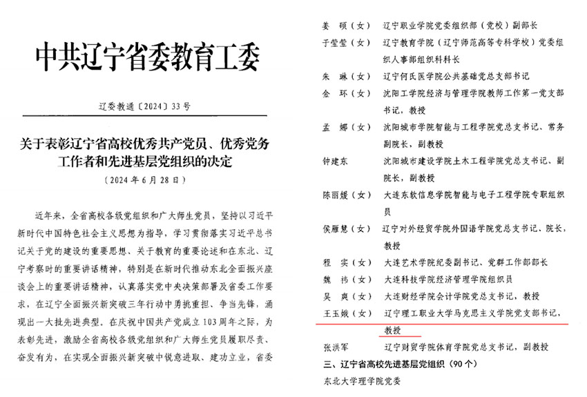
为庆祝中国共产党成立103周年,近日,省委教育工委公布了辽宁省高校优秀共产党员、优秀党务工作者和先进基层党组织名单,beat365马克思主义学院党支部书记王玉娥同志获评“辽宁省高校优秀党务工作者”。
希望受到表彰的优秀个人珍惜荣誉、再接再厉,继续发扬优良作风,不断为党和人民的教育事业作出新的更大贡献。全校各级党组织和广大师生党员,要以受表彰的优秀个人为榜样,学习先进、争当先进、赶超先进,以高质量党建引领学校事业高质量发展,为辽宁全面振兴新突破三年行动提供人才和智力支撑,在奋力谱写中国式现代化辽宁新篇章中展现更大担当和作为。

王玉娥同志先进事迹
王玉娥,女,马克思主义学院党支部书记,硕士研究生,教授。创新党支部“一•五”党员实干先锋模范,党支部被授予“2018-2019年度辽宁省高等学校先进党组织”称号。她以加强党建为发展立根,以强化党员日常教育为魂,全面规范党员日常教育,深化“党建+”改革创新。党支部教学、科研获奖项共24项,建立6个爱国主义教育基地,为特殊儿童捐款达4800元,面向全校、社会开展理论宣讲和心理健康辅导达50余次。她坚守匠心映初心,倾力打造思政育人新模式,五年来,积极开展心理咨询1000余人次,经常工作到深夜,通过专业的引领使学生感受到她的用心陪伴。经常组织学生到校外开展公益活动,并自费购买慰问品和活动奖品等。2022年疫情期间学,身为“俩娃妈妈”,四次入驻学校担任志愿者达80余天,专题宣讲20余场次。曾获省级教学比赛4项、校级教学比赛5项,获批各级各类课题13项,出版教材2部,发表省级论文10余篇。